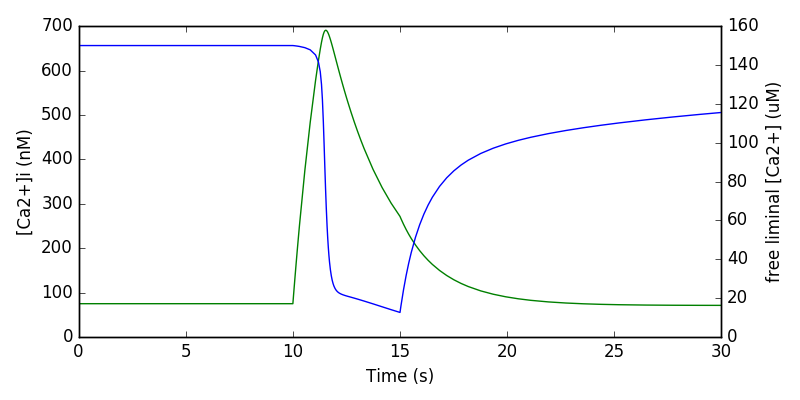
This SBML model reproduced the calcium release from SR by application of 20 mM or 2mM caffeine, described in the paper.
Ca_i_Total and Ca_SR_Total respectively represent the total calcium concentration in the sarcoplasm and in the sarcoplasmic reticulum.
Ca_i and Ca_SR respectively represent the free calcium concentration in the sarcoplasm and the sarcoplasmic reticulum.
J1 is the calcium flux due to all mechanisms (except SERCA pumps) that remove the excess of calcium from the sarcoplasm.
J2 is the calcium flux from the reticulum to the sarcoplasm via the ryanodine receptors (RyR) present in the reticulum membrane.
J3 is the calcium flux from the sarcoplasm to the reticulum by the SERCA pumps located in the reticulum membrane.
*The parameters are a, b, B c, Ca_i_basal, Ca_SR_basal, caff, csq, gamma, KC, kf, KR, Ks, nf, ns and nv.
The value of KC for the model were calculated for J2=J3, after substituting Ca_i=Ca_i_basal, Ca_SR=Ca_SR_basal and caff=0.
Po represents the RyR open probability based on CICR.
Caffeine (caff)** increases the calcium affinity of smooth muscle's RyR so they open even when calcium is at basal level.
** Due to caffeine-induced calcium release, a 5 seconds pulse of caffeine (20 mM) was applied (event called Caff_ON) at 10 seconds after the simulation starts. The event called Caff_OFF starts when the pulse of caffeine finished (caff=0).
*In order to reproduce the dynamics of calcium following the application of 2 mM of caffeine, the value of some parameters needs to be change: b=35, Ca_i_basal=9.257e-6, gamma=7.45, caff=0.002 and the initial condition for Ca_i_Total=9.257e-6.
*The unit of the calcium concentration is mol/L.
- The unit of time is second.
*The original SBML code was exported from COPASI 4.12 (Build 81).