This model is from the article:
The auxin signalling network translates dynamic input into robust patterning at the shoo
t apex.
Vernoux T, Brunoud G, Farcot E, Morin V, Van den Daele H, Legrand J, Oliva M, Das P, Larrieu A, Wells D
, Guédon Y, Armitage L, Picard F, Guyomarc'h S, Cellier C, Parry G, Koumproglou R, Doonan JH, Estelle M
, Godin C, Kepinski S, Bennett M, De Veylder L, Traas J. Mol Syst Biol.
2011 Jul 5;7:508. 21734647
,
Abstract:
The plant hormone auxin is thought to provide positional information for patterning during development.
It is still unclear, however, precisely how auxin is distributed across tissues and how the hormone is
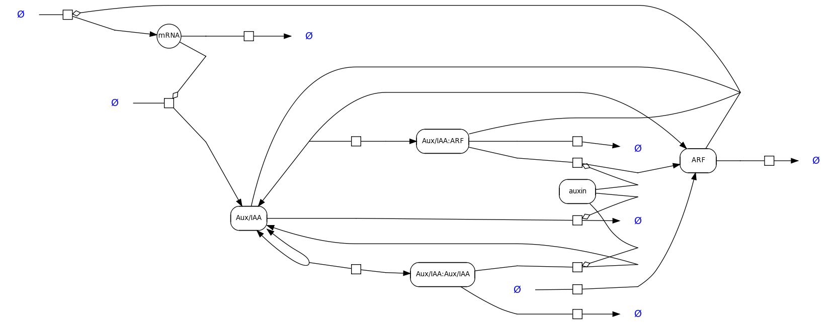
sensed in space and time. The control of gene expression in response to auxin involves a complex netwo
rk of over 50 potentially interacting transcriptional activators and repressors, the auxin response fac
tors (ARFs) and Aux/IAAs. Here, we perform a large-scale analysis of the Aux/IAA-ARF pathway in the sho
ot apex of Arabidopsis, where dynamic auxin-based patterning controls organogenesis. A comprehensive ex
pression map and full interactome uncovered an unexpectedly simple distribution and structure of this p
athway in the shoot apex. A mathematical model of the Aux/IAA-ARF network predicted a strong buffering
capacity along with spatial differences in auxin sensitivity. We then tested and confirmed these predic
tions using a novel auxin signalling sensor that reports input into the signalling pathway, in conjunct
ion with the published DR5 transcriptional output reporter. Our results provide evidence that the auxin
signalling network is essential to create robust patterns at the shoot apex.
Note:
Figure 3 of the supplementary material of the reference article has been reproduced here. Time evolution of all the variables in the model are plotted, under the influence of a step input of auxin level (auxin=5, when time>1000; 0.11, otherwise). pi_A is varied between 0 and 2 by steps of 0.1.
This model originates from BioModels Database: A Database of Annotated Published Models (http://www.ebi.ac.uk/biomodels/). It is copyright (c) 2005-2011 The BioModels.net Team.
For more information see the terms of use
.
To cite BioModels Database, please use: Li C, Donizelli M, Rodriguez N, Dharuri H, Endler L, Chelliah V, Li L, He E, Henry A, Stefan MI, Snoep JL, Hucka M, Le Novère N, Laibe C (2010) BioModels Database: An enhanced, curated and annotated resource for published quantitative kinetic models. BMC Syst Biol., 4:92.