Browse simulation projects
Browse simulator tools
Browse the docs
Re-run Original Simulation
Customize & Re-run Simulation
Project
Download File
Open Modeling and Exchange (OMEX)
BIOMD0000000149_url.sedml
Simulation Experiment Description Markup Language (SED-ML)
BIOMD0000000149_url.xml
Systems Biology Markup Language (SBML)
BIOMD0000000149-biopax2.owl
Resource Description Framework XML (RDF-XML)
BIOMD0000000149-biopax3.owl
BIOMD0000000149-matlab.m
MATLAB
BIOMD0000000149-octave.m
BIOMD0000000149.m
BIOMD0000000149.pdf
Portable Document Format (PDF)
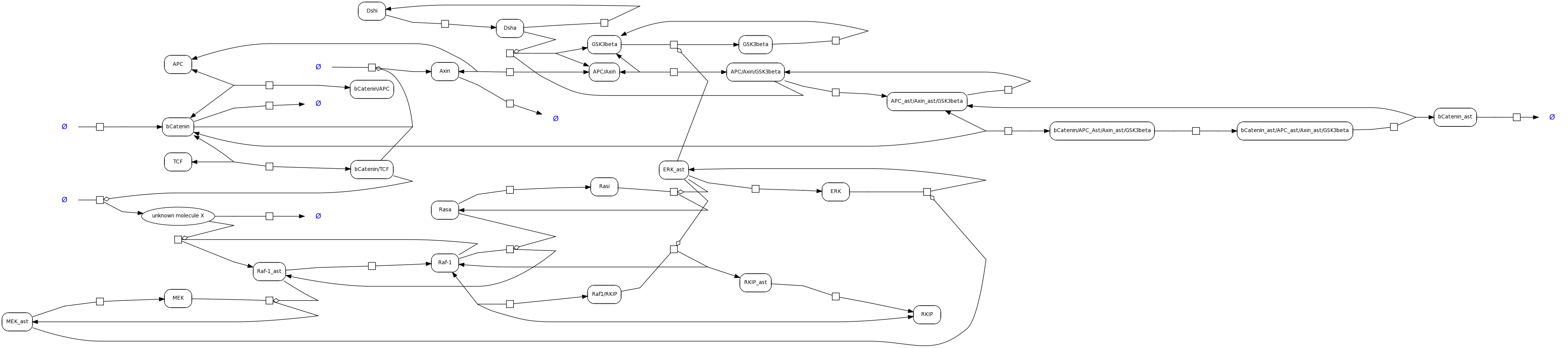
BIOMD0000000149.png
Portable Network Graphics (PNG)
BIOMD0000000149.svg
Scalable Vector Graphics (SVG)
BIOMD0000000149.vcml
Virtual Cell Markup Language (VCML)
curation_image.png
curation_notes.txt
TEXT
metadata.rdf
OMEX Metadata
Outputs
JavaScript Object Notation (JSON) in BioSimulators simulator schema
Zip of HDF5 and PDF files
Log
JavaScript Object Notation (JSON) in BioSimulators log schema